单片机_stc89c52_通信协议
I2C - EEPROM
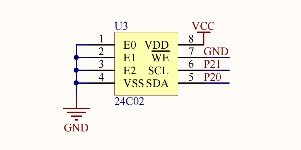
原理
i2c地址,由于E0 ~ E2 都接地,所以
- 写地址为
1010 0000=0xA0 - 读地址为
1010 0001=0xA1
{
u8 i;
Dri_I2cStart();
Dri_I2cSendByte(IC_ADDRESS);
Dri_I2cRecvAck();
Dri_I2cSendByte(addr);
Dri_I2cRecvAck();
for (i = 0; i < len; i++)
{
Dri_I2cSendByte(byte[i]);
Dri_I2cRecvAck();
}
Dri_I2cStop();
Com_Util_DelayMs(10);
}
void Int_ReadPage(u8 addr, u8 byte[], u8 len)
{
u8 i;
Dri_I2cStart();
Dri_I2cSendByte(IC_ADDRESS);
Dri_I2cRecvAck();
Dri_I2cSendByte(addr);
Dri_I2cRecvAck();
Dri_I2cStart(); // 重新起始信号
Dri_I2cSendByte(IC_ADDRESS+1); // 读取位
Dri_I2cRecvAck();
for (i = 0; i < len; i++)
{
byte[i] = Dri_I2cRecvByte();
Dri_I2cSendAck(i == len - 1 ? 1 : 0);
}
Dri_I2cStop();
}i2c协议实现
c
#include "Dri_I2C.h"
#include <REGX52.H>
sbit I2C_SCL = P2^1;
sbit I2C_SDA = P2^0;
/*
释放总线
- SDA = 1
- SCL = 0
*/
/*
起始信号(两低)
*/
void Dri_I2cStart()
{
// 在scl电平的时候准备好数据
I2C_SCL = 1;
I2C_SDA = 1;
I2C_SDA = 0; // 下降沿
I2C_SCL = 0; // 时钟下降沿准备接收数据
}
/*
截止信号(两高)
*/
void Dri_I2cStop()
{
I2C_SDA = 0;
I2C_SCL = 1;
I2C_SDA = 1; // 上升沿
}
/*
发送数据包
*/
void Dri_I2cSendByte(u8 byte)
{
u8 i;
for (i = 0; i < 8; i++)
{
I2C_SDA = byte & (0x80 >> i) ; // 先写入高位,高电平前准备数据
I2C_SCL = 1; // SDA在SCL高电平时有效
I2C_SCL = 0;
}
}
/*
接收数据包
*/
u8 Dri_I2cRecvByte()
{
u8 i, byte = 0;
I2C_SDA = 1; // 释放总线
for (i = 0; i < 8; i++)
{
I2C_SCL = 1; // SDA在SCL高电平时有效
if (I2C_SDA) {
byte |= (0x80 >> i); // 先读取高位
}
I2C_SCL = 0;
}
return byte;
}
void Dri_I2cSendAck(u8 ack_bit)
{
I2C_SDA = ack_bit; // 0=ACK, 1=NACK
I2C_SCL = 1;
I2C_SCL = 0;
}
u8 Dri_I2cRecvAck()
{
bit ack;
I2C_SDA = 1; // 释放数据线
I2C_SCL = 1;
ack = I2C_SDA;
I2C_SCL = 0;
return ack;
}SPI - XPT2045 湿度传感器、光敏电阻、可变电阻
原理
花几分钟理解SPI通信原理_哔哩哔哩_bilibili ; { u8 byte = 0x00; Dri_SPI_Start(); Dri_SPI_SendByte(cmd); byte = Dri_SPI_RecvByte(); Dri_SPI_End();
return byte;
}
spi协议
```c
sbit SPI_CS = P3^5;
sbit SPI_DCLK = P3^6;
sbit SPI_DIN = P3^4;
sbit SPI_DOUT = P3^7;
void Dri_SPI_Start()
{
SPI_CS = 0;
SPI_DCLK = 0;
}
// SPI结束传输
void Dri_SPI_End()
{
SPI_CS = 1; // 释放设备
SPI_DCLK = 0; // 时钟保持低电平
}
void Dri_SPI_SendByte(u8 byte)
{
u8 i;
for (i = 0; i < 8; i++)
{
SPI_DCLK = 0; // 上升沿发送
SPI_DIN = byte & (0x80 >> i); // 由高到低发送
SPI_DCLK = 1;
}
SPI_DCLK = 0;
}
u8 Dri_SPI_RecvByte()
{
u8 i,res = 0x00;
for (i = 0; i < 8; i++)
{
SPI_DCLK = 1; // 下降沿读取
if (SPI_DOUT) {
res |= (0x80 >> i); // 由高到低读取
}
SPI_DCLK = 0;
}
return res;
}1 Wire - DS18B20 温度传感器
原理
通过时间间隔区分高低电平
示例
由低到高发送

由低到高发送


../p
,cpha相位