单片机_stc89c52_驱动外设
驱动led
原理
由原理图可知,LED一段都接了电源,另一端接了单片机的P20~P27引脚 [](../public/images/GIF_20260129_182151.gif)
二进制点灯
[003_key_pressed_bin_add](https://github.com/Zhuang-xd/blog-giscus-page/tree/mast

数码管
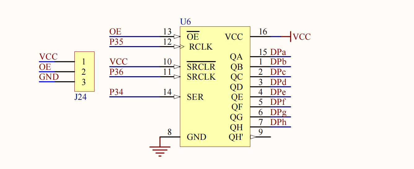
原理
原理图
8个数码管通过74hc595管
ng) 
显示单个数码管
原理图上的数码管的COM端没有接VCC,因此时共阴极的数码管,码表为
unsigned char seg[17] = {
// 共阴极,高电平有效
// 7 6 5 4 3 2 1 0
// dp g f e d c b a
0x3F, // 0 0 1 1 1 1 1 1 = 0
0x06, // 0 0 0 0 0 1 1 0 = 1
0x5B, // 0 1 0 1 1 0 1 1 = 2
0x4F, // "3" a b c d g
0x66, // "4" b c f g
0x6D, // "5" a c d f g
0x7D, // "6" a c d e f g
0x07, // "7" a b c
0x7F, // "8" 全亮
0x6F, // "9" a b c d f g
0x77, // "A"
0x7C, // "B"
0x39, // "C"
0x5E, // "D"
0x79, // "E"
0x71, // "F"
};显示多个数码管
while (1)
{
for (i = 0; i < 8; i++)
{
seg(i,i); // 第i个数码管, 显示i
}
}
void seg(int sel_seg, int sel_chip)
{
switch (sel_seg)
{
case 0: P2_4 = 0; P2_3 = 0; P2_2 = 0;break;
case 1: P2_4 = 0; P2_3 = 0; P2_2 = 1;break;
case 2: P2_4 = 0; P2_3 = 1; P2_2 = 0;break;
case 3: P2_4 = 0; P2_3 = 1; P2_2 = 1;break;
case 4: P2_4 = 1; P2_3 = 0; P2_2 = 0;break;
case 5: P2_4 = 1; P2_3 = 0; P2_2 = 1;break;
case 6: P2_4 = 1; P2_3 = 1; P2_2 = 0;break;
case 7: P2_4 = 1; P2_3 = 1; P2_2 = 1;break;
}
P0 = seg[sel_chip];
DelayMs(1);
P0 = 0;
}示例
点亮单
om/Zhuang-xd/blog-giscus-page/tree/master/study_chip_51/src/004_segment_single)

点亮多
/Zhuang-xd/blog-giscus-page/tree/master/study_chip_51/src/005_segment_multiple)


按键密码锁
[010_matrix_key_l
t
原
d%20image%2020260114224143.png)
// 点阵屏扫描
void Int_matrix_led_scan_col(u8 col, u8 byte)
{
Int_74hc595_send_byte(byte);
P0=~(0x80>>col); // 1000 0000位移1位后取反 1011 1111,可以实现相同的逻辑
// P0 = _cror_(0x7f,col); // 0111 1111
Com_Util_DelayMs(1); //延时
P0=0xff; //位清0
}
void Int_74hc595_send_byte(u8 byte)
{
u8 i;
for (i = 0; i < 8; i++)
{
SER = byte&(0x80 >> i); // 由高到底发送
SRK = 1; // 上升沿移位
SRK = 0; // 上升沿移位
}
RCK = 1; // 上升沿8位锁存
RCK = 0; // 上升沿8位锁存
}按列显示0点亮,一共8列,因此可以通过8个8位表示一帧画面
unsigned char code bmp[]={
0x00,0x7E,0x10,0x10,0x7E,0x00,0x00,0x7E,
0x52,0x52,0x52,0x00,0x00,0x7E,0x02,0x02,
x42,0x42,0x3C,0x00,0x00,0x7A,
};第二帧画面为
Int_matrix_led_scan_col(i,bmp[i+offset]);
offset++;注意
跳线帽改成如图,点阵屏才能正常显示 
示例
摄像头拍不出,动态显示心形
摄像头拍不出,滚动显示HELLO
DS1302时钟
原理
示例
时钟
时钟设置
蜂鸣器
原理
有源蜂鸣器通电就可以响,但是开发板上是无源蜂鸣器,因此需要提供一个PWM方波来驱动蜂鸣器 

示例
019_beep_key [020_beep_music](https://github.com/Zhuang-xd/blog-giscus-page/tree/master/study_chip2内部有一个字库,可以自动将ASCII码转换成对应的字符。
LCD1602有2行,每行16个字符:
- 第0行的地址范围:
0x80~0x8F - 第1行的地址范围:
0xC0~0xCF
主要由三个控制引脚:RS、RW、EN 
示例
sbit LCD1602_EN = P2^7; // 1读 下降沿执行指令
sbit LCD1602_RS = P2^6; // 0指令 1数据
sbit LCD1602_RW = P2^5; // 0写 1读
void Int_LCD_Init()
{
Int_LCD_WriteCmd(0x38); // 设置8位格式
Int_LCD_WriteCmd(0x0c); // 整体写入
Int_LCD_WriteCmd(0x06); // 设置输入
Int_LCD_WriteCmd(0x01); // 清屏
Com_Util_DelayMs(1);
}
void Int_LCD_WriteCmd(u8 byte)
{
LCD1602_SDA=byte;
LCD1602_RS=0; //指令
LCD1602_RW=0; //写入
LCD1602_EN=1;
Com_Util_DelayMs(1);
LCD1602_EN=0; //下降沿
Com_Util_DelayMs(1);
}
void Int_LCD_WriteData(u8 byte)
{
LCD1602_SDA=byte;
LCD1602_RS=1; //数据
LCD1602_RW=0; //写入
LCD1602_EN=1;
Com_Util_DelayMs(1);
LCD1602_EN=0; //下降沿
Com_Util_DelayMs(1);
}
void Int_LCD_ShowChar(u8 line, u8 pos, u8 ch)
{
u8 addr;
// 1000 0000
addr = (line == 0) ? 0x80+pos : 0xc0+pos; // 0xc0 = 0x80 + 0x40
Int_LCD_WriteCmd(addr);
Int_LCD_WriteData(ch);
}
t
原
d%20image%2020260114224143.png) 